1、处理器支持8*1080P@30FPS视频编解码
2、开发板支持8*AHD输入
3、硬件接口丰富,开发资料齐全
产品介绍
1.产品简介
Hi3531DV100标准开发板是2025新老澳门原料推出的一款基于海图Hi3531D核心板设计的一款海思嵌入式开发板。Hi3531DV100处理器核心采用大小核架构,处理核心由ARM Cortex A9 双核@1.4GHz组成,处理性能强悍。
Hi3531DV100标准开发板提供8路AHD模拟高清输入、8路音频输入、HDMI口输出、USB3.0、USB2.0、SATA、10M/100M/1000网络、RS232、RS485、GPIO等丰富外围接口。
产品规格
资源描述

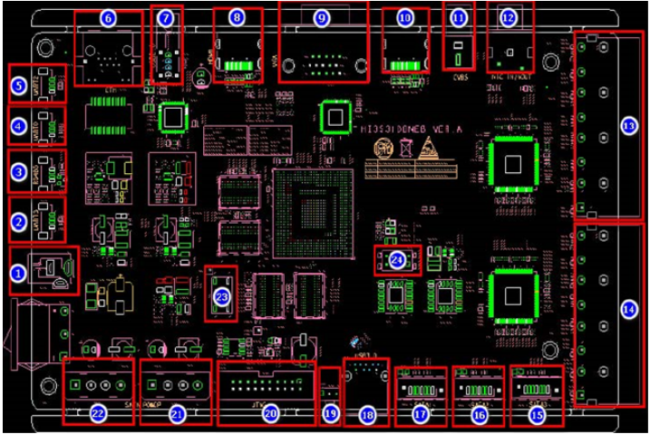
上图中接口序号对应硬件规格参数中功能接口描述
3、硬件规格参数
| 项目 | 类型 | 型号参数 | 说明 | |
| 核心配置 | 处理器 | Hi3531DV100 | MPU | ARM Cortex A9 双核@1.4GHz |
| 存储 | 内存 | DDR | DDR3*4 2GB | |
| 存储 | SPI Nand | 2Gb | ||
| SPI NOR | 32M | |||
| 功能接口 | 1 | 12V 电源适配器接口 | ||
| 2 | UART3 接口 | |||
| 3 | RS485 接口 | |||
| 4 | UART0 接口,用于系统调试及UBOOT | |||
| 5 | UART2 接口 | |||
| 6 | 网络RJ45 接口 | |||
| 7 | USB2.0 接口 | |||
| 8 | HDMI 接口1 | |||
| 9 | VGA 接口 | |||
| 10 | HDMI 接口2 | |||
| 11 | CVSB 接口 | |||
| 12 | 音频接口 | |||
| 13 | VI 接口1 | |||
| 14 | VI 接口2 | |||
| 15 | SATA 接口1 | |||
| 16 | SATA 接口2 | |||
| 17 | SATA 接口3 | |||
| 18 | USB3.0 接口 | |||
| 19 | 红外接口 | |||
| 20 | JTAG 接口 | |||
| 21 | SATA 电源接口1 | |||
| 22 | SATA 电源接口2 | |||
| 23 | 复位按钮 | |||
| 24 | 拨码开关 | |||
| 工作环境 | 操作温度:0℃~+70℃;湿度:RH40%~RH90%(不结露) |
4、软件规格参数
Linux |
Uboot | 版本 | U-Boot 2016.11 |
启动方式 | 支持从spi nor flash 启动 | ||
烧录方式 | 调试串口 | ||
Kernel | 版本 | linux 3.18 | |
支持的文件系统 | jffs2/yaffs2/等 | ||
下载方式 | 串口/网口 | ||
Device Driver | Serial port | 串口驱动 | |
Ethernet | 10/100/1000M 以太网卡驱动 | ||
USB host | USB 3.0 host 驱动 | ||
USB device | USB 2.0 host 驱动 | ||
INPUT | HDMI 输入驱动 | ||
I2S | I2S 总线驱动 | ||
OUPT | HDMI 输出驱动 | ||
SPI | SPI 总线驱动 | ||
AUDIO INPUT/OUTPUT | 输入/输出声卡驱动 | ||
TCP/IP | 提供完整的TCP/IP 协议 | ||
配置系统和服务 | Ifconfig/route 等 | 用于网络配置及相关服务程序 | |
文件系统 | 常用命令 | cat、chmod、echo、free、top、kill、ls、mkdir、mount、ps、reboot、rm、lsmod、rmmod 等 |
5、工作环境
环境参数 | min | 典型值 | max |
商业级温度 | 0℃ | / | 70℃ |
储存温度 | -10℃ | 25℃ | 85℃ |
工作电压 | 11.7V | 12V | 12.5V |
6、 功耗
典型电压 | 典型电流 | 典型功耗 |
12V | TBD | TBD |
招募代理
电话沟通
微信咨询
在线咨询
TOP